新闻动态
News Center
您当前的位置: 首页 > 新闻动态 > 行业新闻

进水长期超标,特许经营权被提前20年收回!污水厂如何才能拿到应有的赔偿?

2025-09-16

对于政府违约、重大政府不当行为和法律变更导致的合同终止,补偿最多,包括债务、社会资本投资成本及利润、员工遣散费、分包商成本和利润等


近日,环保上市公司兴源环境连曝两则“坏消息”——

 

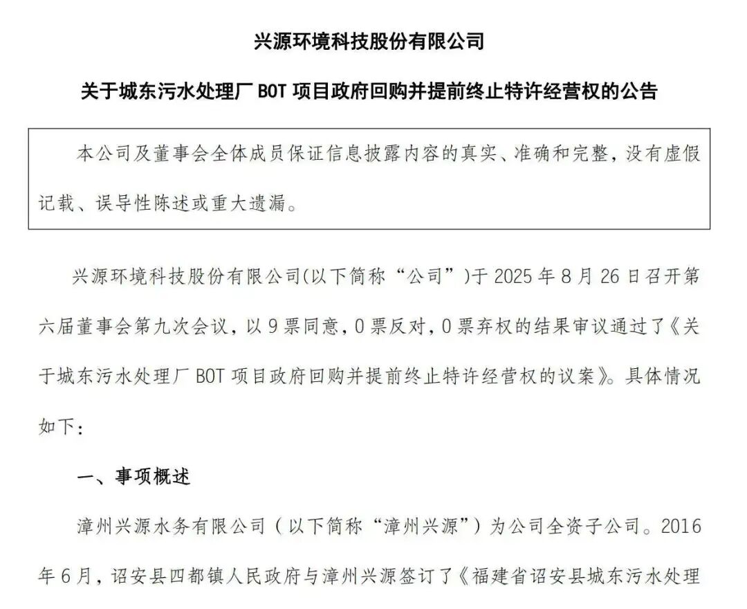
子公司漳州兴源水务总经理、生产经理因在污水处理厂运营中实施数据造假获刑,而几乎同一时间,该污水处理厂也因进水超标等客观原因,特许经营权被政府提前终止运营仅6年便仓促退场。


作为同行,看完这则新闻后的心情是异常复杂的,我们深知这种数据造假行为的不可原谅,但也更能深深共鸣污水厂在运营难和高标准下的无力感。


提前终止特许经营权案数量激增

进水长期超标成关键导火索


在一次行业交流会上,一位同行苦笑着说:“污水处理厂现在就像是夹心饼干,上面是严格的环保标准,下面是来水的不确定性,左右还要面临经营成本不断上涨的压力。”


当持续运营变得苦难,甚至入不敷收,达标排放成为奢望,污水厂似乎也只剩下两条路:要么铤而走险造假,要么接受提前终止的损失。


据悉,兴源水务运营的城东污水处理厂特许经营期长达29年,至今不过6年时间。为什么一个应该还有23年经营权的项目会走到今天这一步?


兴源环境公告解释称:“因城东污水处理厂的进水浓度多数时间仍然严重超过其设计处理能力,漳州兴源虽采取工艺调整等多种措施尽力解决相关问题,仍无法保证处理后的污水稳定达标”。


环保政策变化及进水超标等客观原因导致合同基础丧失”这句话看似轻描淡写,恐怕也只有我们这些天天和水打交道的同行才能真正理解其中的辛酸与无奈。

环保水圈了解到,近些年全国公开报道的污水处理特许经营权提前终止事件近30起,涉及项目总投资高达120亿元,这其中进水超标”、“运营不稳定”成为引发污特许经营权提前终止的重要导火索


比如,2023年台儿庄水务局提出提前终止《特许经营合同》并移交项目资产,为系统解决台儿庄区污水处理厂经常进水超标、长期拖欠水费等问题。


在比如,2020年秦皇岛市城管局以污水厂运行不稳定,出水超标排放为由,提出接管市第四污水处理厂运行管理,理由为污水处理厂运行一直处于不稳定状态,每年均有出水超标排放发生,而国中水务公告称每次排水超标均为进水严重超出设计标准所致,致使污水处理系统遭受严重破坏。


一份省级环保产业协会调研报告显示,该省近三年有17座污水处理厂遭遇了特许经营权提前终止的情况,76%与进水超标导致处理困难直接相关。



污水厂被提前终止特许经营权

赔偿有哪些?如何拿到合理的赔款?


值得一提的是,近年来特许经营权提前终止的混乱局面正在逐步改善,甲乙双方的关注点及核心议题正在从“是否终止”转移到“赔偿计算”上


一般来说,特许经营项目终止责任一般可归结为政府原因、社会资本方原因以及不可抗力原因。


1、对于政府违约、重大政府不当行为和法律变更导致的合同终止,补偿最多,包括债务、社会资本投资成本及利润、员工遣散费、分包商成本和利润等


如果因政府方违约事件、政治不可抗力以及政府方选择终止导致的项目合同终止的补偿标准,一般的补偿原则是——确保项目公司获得的补偿等于假设该政府特许经营项目按原计划继续实施的情形下项目公司能够获得的经济收益2024年修订的《基础设施和公用事业特许经营管理办法》要求“政府方原因导致终止的,应按项目净资产加合理收益补偿”。


2、不可抗力导致的合同终止,补偿次之,包括债务、社会资本投资成本、员工遣散费和分包商成本等,不补偿社会资本和分包商的利润


如果因自然不可抗力导致的项目合同终止的补偿标准。一般的补偿原则是,政府与水处理企业共担风险,政府的支付额少于政府违约情形下的支付 (主要指政府不补偿社会资本的股权投资利润),并且政府有权接管项目相关资产。


3、水处理企业违约导致的合同终止,补偿最少,仅补偿债务,保证贷款人不受损失


如果因项目公司违约导致的项目合同终止的补偿标准。其基本原则之一即为:不得使社会资本方从中获利,甚至社会资本方应当为此付出一定代价,比如扣除履约保函、赔付违约金等。


据不完全统计,约70%的项目都能够通过市场化回购实现平稳过渡,绝大多数企业与政府实现“和平分手”——


◎ 2025年8月,兴源环境与诏安县相关部门已达成协议,一致同意提前终止城东污水处理厂相关的特许经营权,诏安县四都镇人民政府将按照评估价值约2895万元回购该项目相关权益。


◎ 2025年7月,郴电国际全资子公司湖南格瑞环保已累计收到污水厂项目补偿款3.8827亿元,此前与相关部门关于“提前终止第二、第四污水处理厂PPP项目特许经营权”达成协定意见,同意分两次支付赔偿。


◎ 2024年2月,巴安水务子公司鄱湖环保与九江相关部门共同确认共青城污水处理厂特许经营权拟提前终止,九江共青城高新技术产业开发区管委向鄱湖环保补偿1773.72万元。


对于污水处理厂特许经营项目

环保企业如何尽早规避风险?


需要特别指出的是,虽然国家层面在不断完善政策法规,以应对层出不穷的特许经营权纠纷事件,但在实际推进中仍有不少问题亟待完善,比如“政府方原因”如何界定、“企业方责任如何划分”等等


今年7月,海天股份子公司就因特许经营纠纷将地方政府告上法庭,双方的主要争议点就是“未能就赔偿金额达成一致”。


那么,特许经营权下,环保水处理企业及投资者又该如何避免纠纷,维护自身权益呢?


1、明确违约责任避免违约情形发生


正常常情况下,项目内的任何一方违约,守约方有权获得因违约方违约而使守约方遭受的任何损害、损失的赔偿。


上文我们提到,政府与企业违约纠纷主要集中在是否存在“进水超标导致出水超标”的问题。针对此类情形,除了要在合同中详细约定,水处理企业在日常运营中也要注意积极妥善处理。


首先要第一时间向当地生态环境部门报告,具体为:1)发现进水异常情况时,应留存足够数量的水样,取样过程应规范留存记录资料。2)立即向相关部门报告进水异常情况,并请示开展来水溯源调查。3)将采取的应急处置措施与进展状态向相关部门进行动态报告。4)进水异常情况结束后的5日内,向相关部门提交事件处置总结报告。


其次应积极应对,立即启动应急预案。比如将超标废水部分或全部调配至应急事故池,为系统赢得缓冲时间,减少了超标进水对生化系统的冲击;若进水超标持续时间较长,比如大于8h,就应考虑进一步调整进水方案,比如在辅助投加碱液的同时超标水少量进入系统,其余量仍进入事故池,而准确的进系统水量、碱液投加量、进事故池水量等需经工作人员计算确定,并同步调整系统各项运行参数。


2、不追求不合理的风险转移


长期以来,许多地方政府为了获得城市污水处理行业的建设资金,常常允诺很多投资者提出的不切合实际的要求,以及过高的投资回报。


就污水处理厂项目来说,政府一般会在保证水量、保证单价、特许期限等多方面进行让步。很多以BOT方式进行的项目协议均有不同程度的间接固定回报特点,具有“政府以后反悔”的潜在政策风险


清华大学曾在受国家发改委和建设部委托进行污水和垃圾处理市场化调研时发现,由于多种原因,在BOT项目中,政府变相违约已多次发生,只不过企业一方没有选择法律程序来解决纠纷。


当前企业所面临的官员也不是永久的当权者,而污水处理行业项目又是20年甚至更长的服务。


城市决策者大多不愿为十年甚至二十年后的水业发展负责,急于引资建设而获得业绩,是政府对投资人轻易承诺的主要动机,也是污水处理行业长效合同最大的政策风险所在。


因此,环保企业应吸取教训,不过分相信不合理的承诺,追求不合理的风险转移。


3、不追求不合理的投资回报


一般来说,竞争是指污水处理行业市场主体之间的较量。而在中国,由于市场主体的缺少,竞争常演变为企业与政府之间的博弈。


正因为如此,部分投资者常利用其与政府相比在信息、经验、财富、影响等多方面的不对称优势与地方政府签订了许多不合理的条款,比如特许权授予期限、保证水量、价格调整机制等方面。


这种条件下产生的项目稳定运营的基础往往十分脆弱。常出现前一届政府在第一轮博弈中失去的利益,后任政府会想办法再搏回来的情况


因此,环保企业不应过分追求不合理的投资回报。


投资者要主动引导完善特许经营协议,与政府部门及时研究特许权应用出现的新问题,积极承担起社会责任完成工作,做好污水处理达标工作,通过特许权方式来提高污水处理行业的运行效率,让公众在少量支付下得到优质的产品和服务,同时满足环境保护的要求。


作品来源:环保水圈
素材参考:每日经济新闻、东方财经、E20水网固废网、网络等
免责声明:整理此文是出于传递更多信息之目的。若有来源标注错误或侵犯了您的合法权益,请作者持权属证明与本网联系,我们将及时更正、删除,谢谢。


关于我们

是一家集技术研发、项目设计、设备制造、工程安装调试运营、技术咨询服务、售后于一体的污水处理公司

服务热线:
1333-5257-655
晨铭通讯

电话

1333-5257-655

邮箱

sdwfzgj@126.com

地址

山东省潍坊市昌乐县朱刘街道和谐路2号

晨铭通讯
晨铭英文站